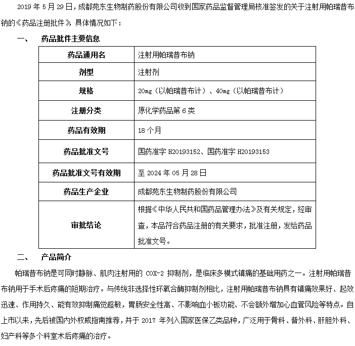
发布时间:2019.07.19 阅读量:9920

巾帼勇建功,研途绽芳华——热烈祝贺成都苑东生物制药股份有限公司陈艳同志荣获2026年全国五一劳动奖章2026年4月28日,2026年庆祝“五一”国际劳动节暨全国五一劳动奖表彰大会在北京隆重举行。成都苑东生物制药股份有限公司药物研究院特殊制剂部总监陈艳同志荣获“全国五一劳动奖章”,与全国各行业优秀代表共同接受表彰。匠心深...
交流促共赢合作促发展——苑东生物闪耀第八届成都医博会2025年3月17日至19日上午,第八届成都医药健康产业博览会暨第三十三届成都医疗健康博览会在成都世纪城国际会展中心盛大举行。作为西部地区大健康领域的品牌盛会,本届博览会与第九届成都国际养老服务业博览会同期联动,首次实现“医·药·康·养”四大主题同台展出,着力构建全方...
守正迎变革创新谋发展——成都苑东生物制药股份有限公司2025年度报告暨表彰大会苑马奔腾破万难,勇登攀;一骑绝尘开新局,越雄关!2026年2月13日,成都苑东生物制药股份有限公司“守正迎变革、创新谋发展——2025年度报告暨表彰大会”在公司总部基地-生物城园区隆重召开。公司董事长王颖女士,公司董事、总经理袁明旭先生及各中...